bat365中文官方网站
发展规划与质量评估处
网站首页
部门概况
部门简介
现任领导
机构设置
部门动态
质量评估
教学督导
评教评学
质量监控
发展规划
上级规划
学校规划
通知公告
文件政策
上级文件
学校文件
联系我们
学校首页
×
搜索过于频繁,请输入验证码
您的位置:
首页
>
质量评估
>
质量监控
>
详细内容
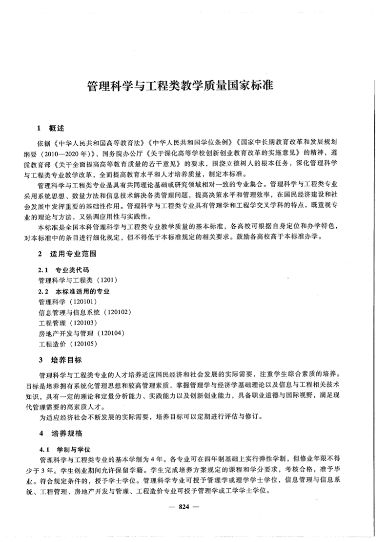
管理科学与工程类教学质量国家标准
来源:
发布时间:2024-06-05 09:52:15
浏览次数:
次
【字体:
小
大
】
分享到:
【打印正文】
×
账号+密码登录
手机+密码登录
手机号码
短信验证码
用户名
密码
验证码
未注册的手机号在初次登录时会自动注册为网站会员。
忘记密码?
登 录
还没有账号?
立即注册
账号+密码登录
手机+密码登录
还没有账号?
立即注册