bat365中文官方网站
教务处(教师发展中心)
网站首页
部门概况
部门简介
现任领导
机构设置
部门动态
党建思政
通知公告
教学建设
专业建设
课程建设
教材建设
教研室建设
教学改革
教学管理
教务管理
选课管理
考务管理
学籍管理
成绩管理
学位管理
专升本工作
实习管理
见习管理
毕业论文(设计)
校外实践教学基地
文件下载
教师发展中心
中心简介
培养培训
教学竞赛
政策制度
工作动态
创新创业
新闻通知
通知公告
重大赛事
双创平台
课程建设
政策文件
教学管理制度
教学建设
教学运行
学籍与学位
实践教学
教学质量管理
学校首页
×
搜索过于频繁,请输入验证码
您的位置:
首页
>
通知公告
>
详细内容
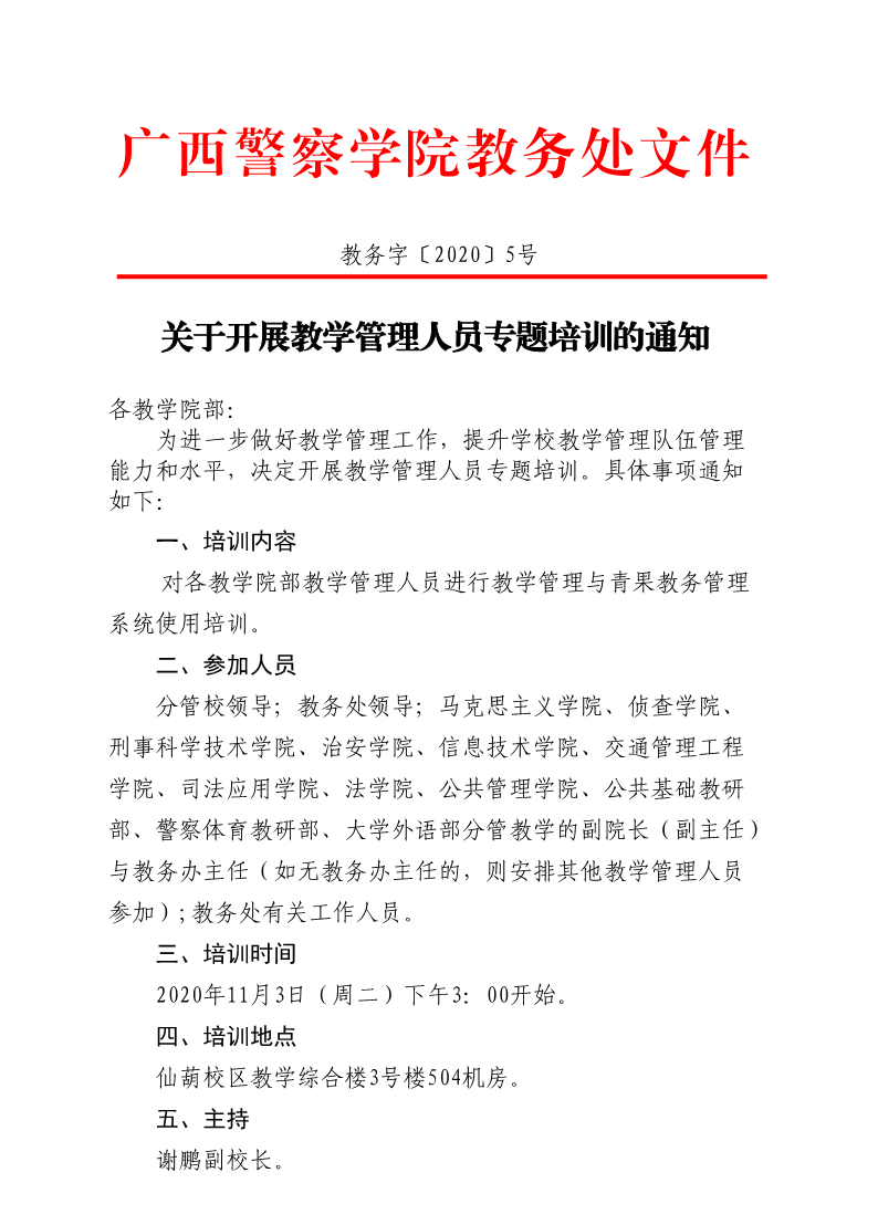
关于开展教学管理人员专题培训的通知
来源:
发布时间:2020-10-30 16:25:17
浏览次数:
次
【字体:
小
大
】
分享到:
【打印正文】
×
账号+密码登录
手机+密码登录
手机号码
短信验证码
用户名
密码
验证码
未注册的手机号在初次登录时会自动注册为网站会员。
忘记密码?
登 录
还没有账号?
立即注册
账号+密码登录
手机+密码登录
还没有账号?
立即注册