bat365中文官方网站
刑事科学技术学院
×
搜索过于频繁,请输入验证码
网站首页
学院动态
学院概况
学院简介
现任领导
机构设置
师资队伍
通知公告
党建思政
教工党建
工会活动
学生党建
校庆校友
学生工作
警务化管理
学生动态
招生就业
招生工作
就业工作
学科专业
教学活动
学术动态
实验室
办事指南
学生事务
下载中心
学校首页
您的位置:
首页
>
办事指南
>
学生事务
>
详细内容
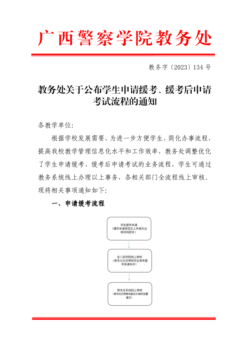
教务处关于公布学生申请缓考、缓考后申请考试流程的通知
来源:
发布时间:2024-09-19 21:14:25
浏览次数:
次
【字体:
小
大
】
分享到:
【打印正文】
×
账号+密码登录
手机+密码登录
手机号码
短信验证码
用户名
密码
验证码
未注册的手机号在初次登录时会自动注册为网站会员。
忘记密码?
登 录
还没有账号?
立即注册
账号+密码登录
手机+密码登录
还没有账号?
立即注册