bat365中文官方网站
招生信息
网站首页
通知公告
招生章程
招生计划
招生政策
专业介绍
招生监督投诉电话及邮箱
学校首页
×
搜索过于频繁,请输入验证码
您的位置:
首页
>
招生章程
>
详细内容
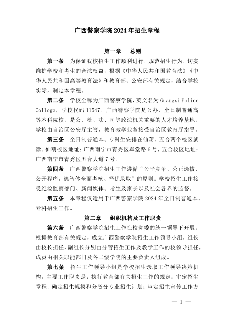
bat365中文官方网站2024年招生章程
来源:
发布时间:2024-05-23 17:09:08
浏览次数:
次
【字体:
小
大
】
分享到:
【打印正文】
×
账号+密码登录
手机+密码登录
手机号码
短信验证码
用户名
密码
验证码
未注册的手机号在初次登录时会自动注册为网站会员。
忘记密码?
登 录
还没有账号?
立即注册
账号+密码登录
手机+密码登录
还没有账号?
立即注册