bat365中文官方网站
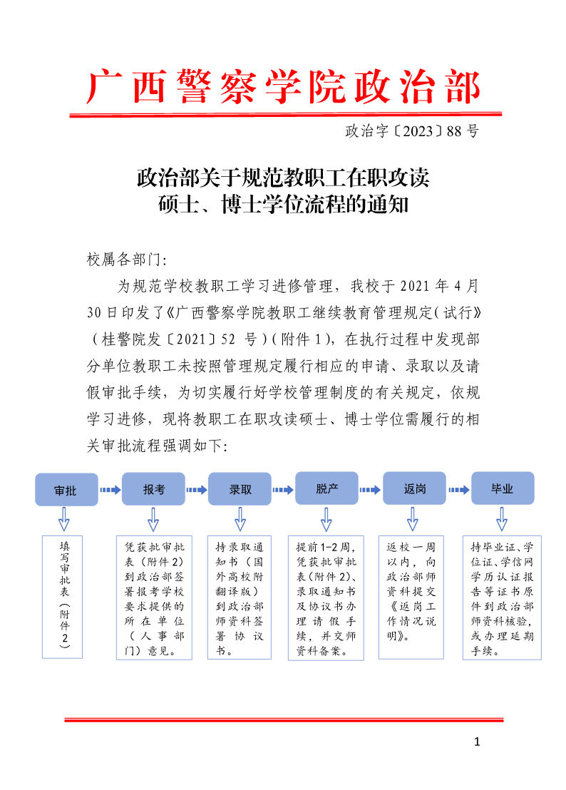
政治部关于规范教职工在职攻读硕士、博士学位流程的通知
来源:
发布时间:2024-04-08 11:39:25
浏览次数:
次
【字体:
小
大
】